Instance Verification Kit (IVK)

spin lock @ [51828+42+/linux-3.19-rc1/drivers/usb/host/r8a66597-hcd.c]
Instance Signature: lock

The Matching Pair Graph:


Function Name
Control Flow Graph (CFG)
Events Flow Graph (EFG)
Source Correspondence
check_next_phase [38468+16+/linux-3.19-rc1/drivers/usb/host/r8a66597-hcd.c]
disable_r8a66597_pipe_all [23025+25+/linux-3.19-rc1/drivers/usb/host/r8a66597-hcd.c]
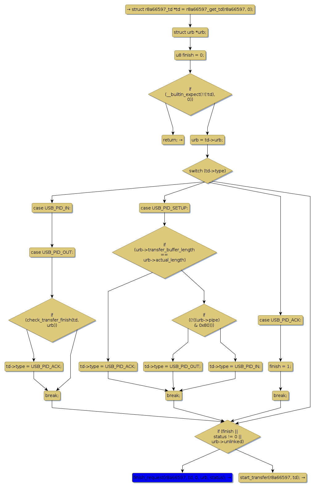
finish_request [33913+14+/linux-3.19-rc1/drivers/usb/host/r8a66597-hcd.c]
force_dequeue [22519+13+/linux-3.19-rc1/drivers/usb/host/r8a66597-hcd.c]
irq_pipe_empty [40279+14+/linux-3.19-rc1/drivers/usb/host/r8a66597-hcd.c]
irq_pipe_nrdy [41194+13+/linux-3.19-rc1/drivers/usb/host/r8a66597-hcd.c]
irq_pipe_ready [39488+14+/linux-3.19-rc1/drivers/usb/host/r8a66597-hcd.c]
packet_read [34798+11+/linux-3.19-rc1/drivers/usb/host/r8a66597-hcd.c]
r8a66597_check_detect_child [54014+27+/linux-3.19-rc1/drivers/usb/host/r8a66597-hcd.c]
r8a66597_endpoint_disable [51392+25+/linux-3.19-rc1/drivers/usb/host/r8a66597-hcd.c]
r8a66597_hub_control [55365+20+/linux-3.19-rc1/drivers/usb/host/r8a66597-hcd.c]
r8a66597_hub_status_data [54456+24+/linux-3.19-rc1/drivers/usb/host/r8a66597-hcd.c]
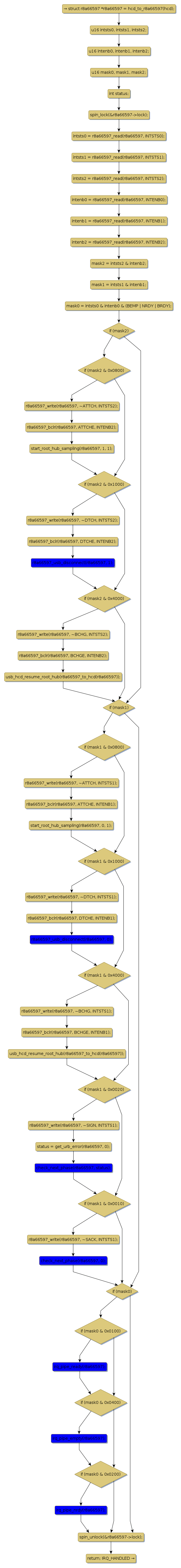
r8a66597_irq [42007+12+/linux-3.19-rc1/drivers/usb/host/r8a66597-hcd.c]
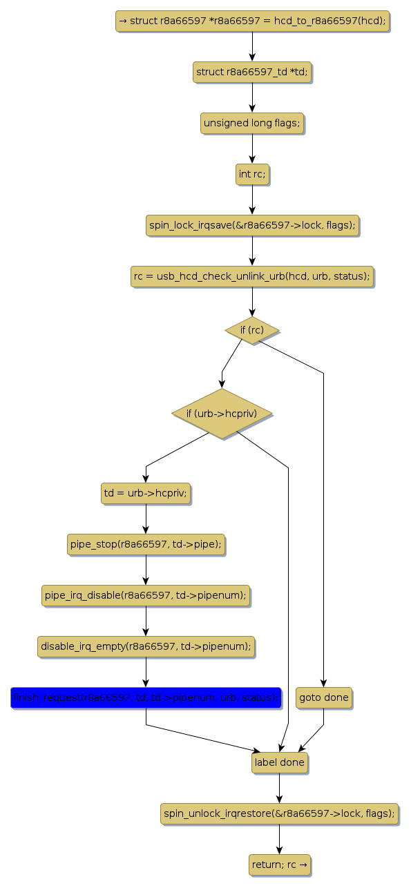
r8a66597_urb_dequeue [50788+20+/linux-3.19-rc1/drivers/usb/host/r8a66597-hcd.c]
r8a66597_urb_done [21865+17+/linux-3.19-rc1/drivers/usb/host/r8a66597-hcd.c]
r8a66597_usb_disconnect [28032+23+/linux-3.19-rc1/drivers/usb/host/r8a66597-hcd.c]
update_usb_address_map [53226+22+/linux-3.19-rc1/drivers/usb/host/r8a66597-hcd.c]